2026 評選要項
2026年 第四屆台灣生物多樣性獎
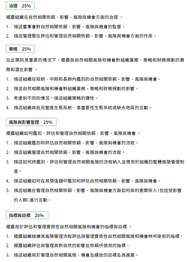
1.自然相關財務揭露報告獎(TNFD)NEW!本獎項旨在表彰深度落實 TNFD 揭露框架之標竿企業,核心評選依據 LEAP 評估方法學,肯定企業精準定位生態敏感區並科學化分析對自然的依賴與衝擊;除要求「治理、策略、風險管理、指標與目標」揭露構面品質外,更著重於落實減緩階層與 SBTN 科學目標,將自然風險轉化為財務韌性策略,展現邁向「自然正向 (Nature Positive)」的數據透明度與產業影響力。

2.生物多樣性獎
獎項旨在鼓勵各界關注生物多樣性議題,積極參與TNFD、SBTN及Nature Action 100等國際倡議,公開揭露對生物多樣性的依賴與衝擊資訊,提升企業面對自然風險管理的透明度,並提出促進生物多樣性之策略與創新作為,有效保護生態系統提供之自然資本,以創造人與自然和諧共生的美好世界。
註:
1.評選分為營利事業組與非營利事業組。
2. 三年內曾得獎者,再報名參賽,需清楚明述上次得獎至再次參賽,新一年的創新方案。


2.生物多樣性獎
獎項旨在鼓勵各界關注生物多樣性議題,積極參與TNFD、SBTN及Nature Action 100等國際倡議,公開揭露對生物多樣性的依賴與衝擊資訊,提升企業面對自然風險管理的透明度,並提出促進生物多樣性之策略與創新作為,有效保護生態系統提供之自然資本,以創造人與自然和諧共生的美好世界。
註:
1.評選分為營利事業組與非營利事業組。
2. 三年內曾得獎者,再報名參賽,需清楚明述上次得獎至再次參賽,新一年的創新方案。
